今天是
返回旧站
手机版
站群导航
综合
教师发展中心
滨江职业技术学校
常熟高新园中等专业学校
小学
滨江实验小学
古里小学
尚湖小学
谢桥小学
张桥中心小学
阳光学校
大义小学
凯文小学
颜港小学
中学
浒浦学校
大义中学
锦荷中学
常熟外国语学校
尚湖高级中学
浒浦高级中学
王淦昌高级中学
外国语初级中学
×
搜索过于频繁,请输入验证码
网站首页
走进张小
学校简介
校园风光
学校荣誉
校园资讯
校园新闻
通知公告
获奖简报
微信通道
校务公开
两周工作
作息时间
招生收费
课表查询
每周菜谱
制度建设
计划总结
职称评聘
德育天地
师德建设
德育活动
班主任之窗
文明校园
心理健康
校园安全
每周小旗手
国旗下讲话
家长学校
教学园地
常规管理
教师风采
教学动态
培训研修
成长中心
荣誉获奖
教学资源
学生成长
扬帆社团
阳光体育
书香童年
习作园地
科技艺术
荣誉获奖
教育科研
课题管理
科研动态
微型课题
校刊结集
党群工作
工会之家
校园文化
剪纸特色
篮球特色
小小创客
国际象棋
书法艺术
您的位置:
首页
>
校务公开
>
两周工作
>
详细内容
两周工作
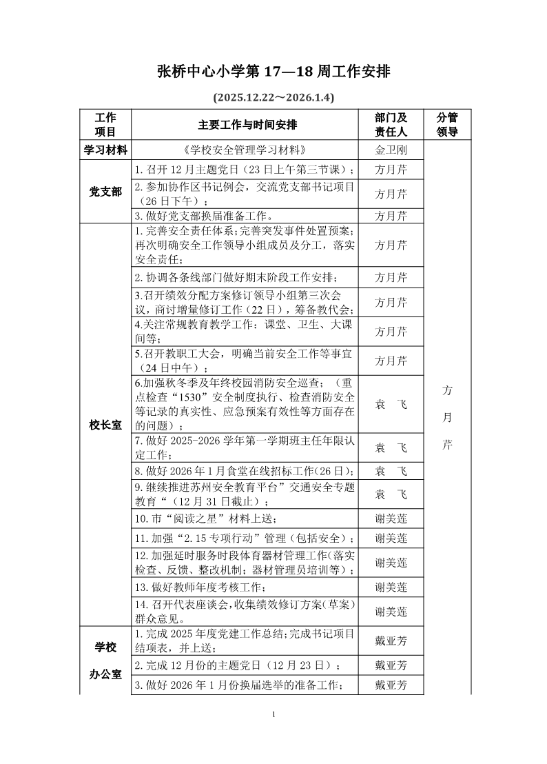
2025-2026第一学期 第17-18周工作安排
来源:
发布时间:2026-01-19 16:16:29
浏览次数:
次
【字体:
小
大
】
分享到:
【打印正文】
友情链接
教育系统网站
常熟教育督导信息管理平台
常熟市中小学校“阳光食堂”信息化监管服务平台
苏州智慧党建
常熟市义务教育绿色评价系统
江苏智慧教育云计算服务平台
苏州市教育装备管理信息系统
苏州市安全教育平台
教育资源网站
江苏教育网
中国教育科研计算网
小学语文教学资源网
小学数学教学网
小学教学资源网
兄弟学校网站
其它网站
苏州市政府采购网上商城
×
用户登录
登 录
|
账号密码登录
成功登录后,
关闭浏览器前
24小时内
7天内
一个月内
始终
保持登录状态
忘记密码?
×
确定
用户登录